Instance Verification Kit (IVK)
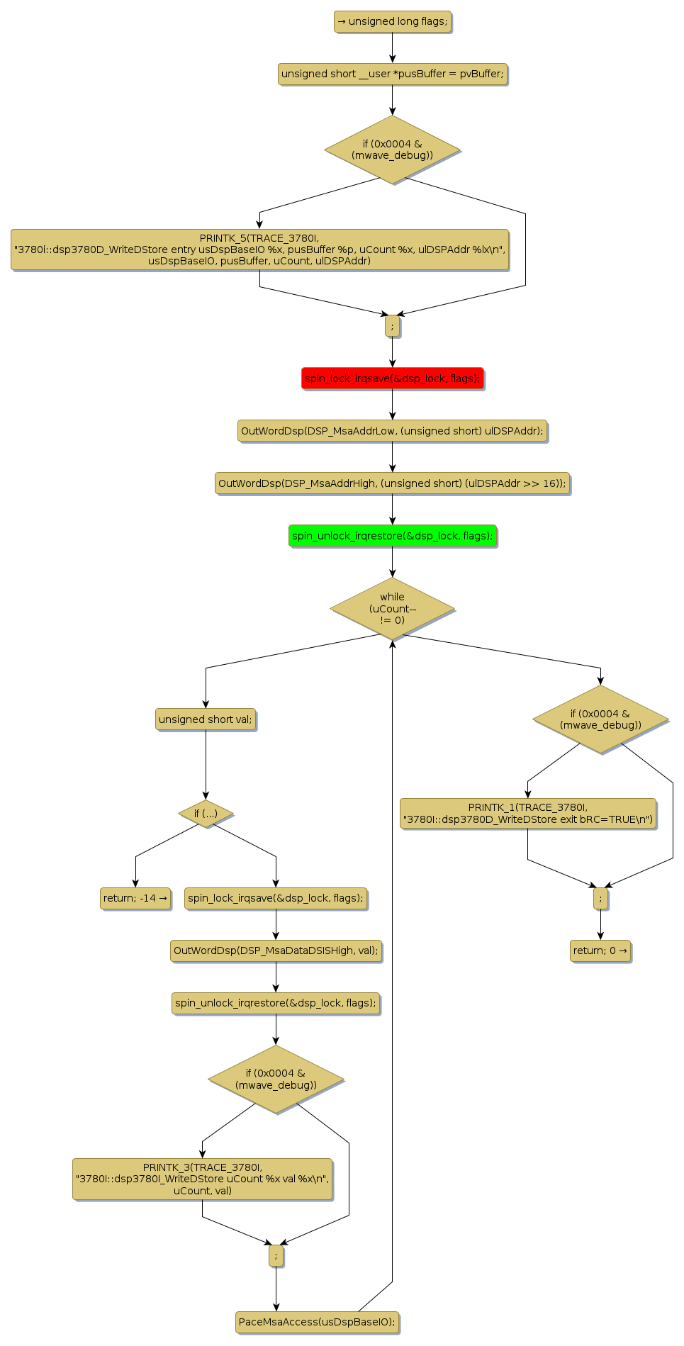
spin lock @ [16798+36+/linux-3.19-rc1/drivers/char/mwave/3780i.c]
Instance Signature: dsp_lock
|
The Matching Pair Graph:
|
|
Function Name
|
Control Flow Graph (CFG)
|
Events Flow Graph (EFG)
|
Source Correspondence
|
|
dsp3780I_WriteDStore
|
|
|
[16328+20+/linux-3.19-rc1/drivers/char/mwave/3780i.c]
|